企业管理(120202)(学术型)
“企业管理”是管理学门类中“工商管理”一级学科下的二级学科,学制三年,授予管理学硕士学位。我校“企业管理”专业硕士点于2001年获批,至今已有20余年办学历史,长期致力于培养拥有全球视野与本土情怀、具备创新意识与开拓精神,具有扎实管理理论基础、突出学术科研能力、卓越实践应用技能、良好沟通能力与团队合作精神、极强社会责任感的新时代高级管理人才。
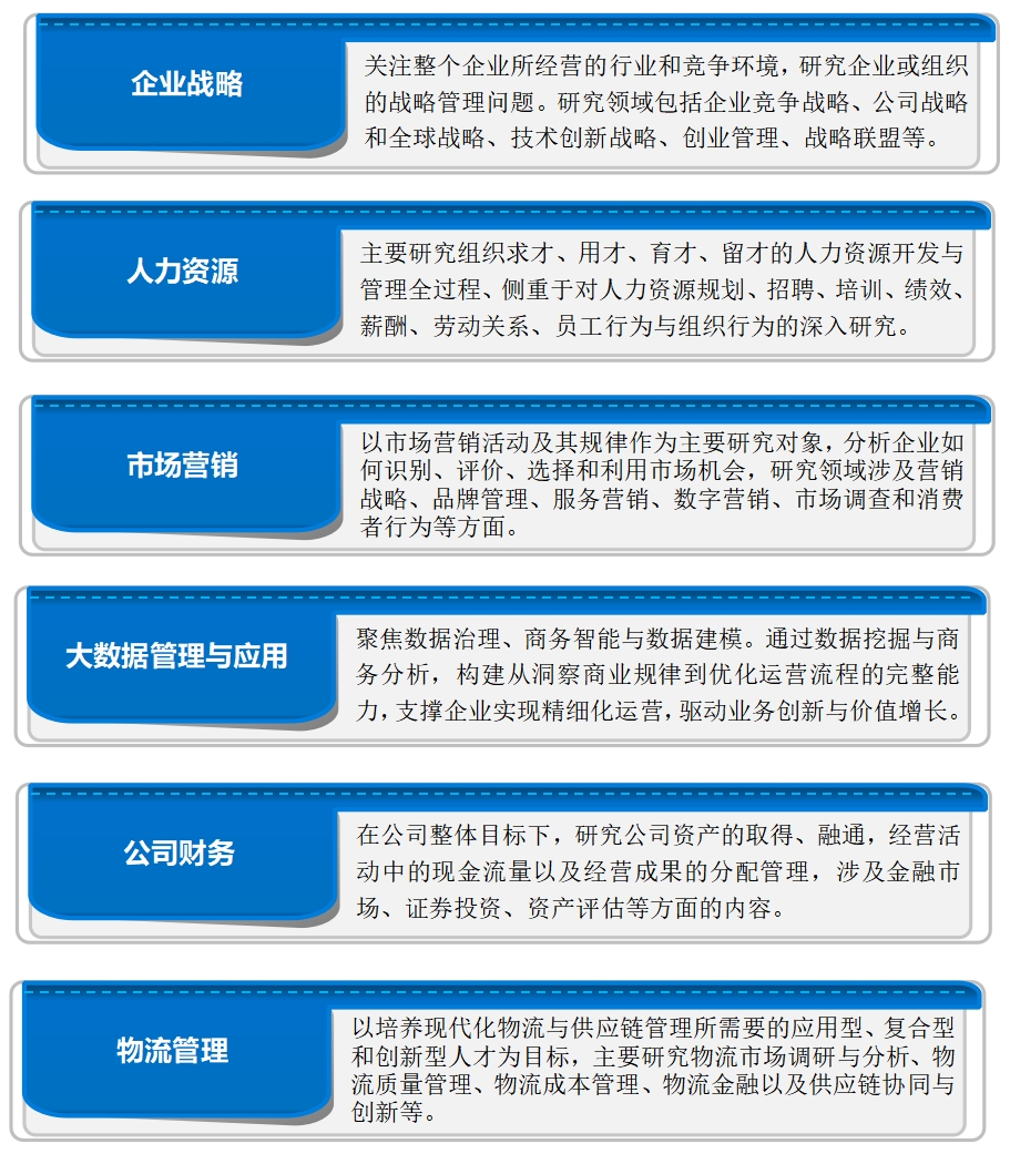
企业管理专业下设企业战略、人力资源、市场营销、大数据管理与运用、公司财务、物流管理六个研究方向。

培养目标:本专业主要培养具有良好的政治思想和道德素质,严谨求实的科学态度和创新意识,德、智、体全面发展,具备较高的企业管理理论水平和比较全面的专业素养,具有良好知识结构、独立工作能力和较强创新能力,适应社会主义市场经济需要的高层次企业管理人才。
培养方案:学生培养上,构建了以公共必修课、学科平台课程,专业必修课、选修课和学术实践环节的四维一体培养体系。

专业特色

通过理论传授,以任务驱动形式与学生共同完成理论学习,建立扎实的理论基础。增加立体实践教学,理论与实践融会贯通,培养学生良好的实践应用能力。高度关注市场需求,保证课程培养方案与市场应用需求接轨、与时代发展同步。

研究生培养过程中,注重学生学术能力培养。教师依托研项目的研究,向学生传递学科前沿理论知识以及教师的最新科研项目信息,引领学生共同参与科研工作,提高学生的学术研究能力。

采取理论与实践相结合、线上与线下相补充、院企结合产教融合等多元化教学模式,提升学生的科研能力、实践应用能力和综合素养,多元化满足学生读博、就业等多层次、多行业需求,增强就业竞争力。
导师风采
学院研究生培养师资力量雄厚,学院现有硕士导师47人,其中具有博士学位的教师39名,有教授或副教授专业技术职称的教师34名。教师队伍中有四川省“千人计划”1人、“四川省特聘专家”1人,“四川省学术和技术带头人”及其后备人选9人,“天府青城计划社科菁英”1人。近五年,学院教师主持国家自然科学基金、国家社会科学基金项目11项,省部级项目43项,其它纵向科研项目30余项,横向课题到账经费470万元。发表学术论文400余篇,教职工获四川省科技进步奖、四川省哲学社会科学优秀科研成果奖等部省级科研奖励10余项,主持教育部产学合作协同育人项目等国家、省级“质量工程”及教学改革项目近70项。
学生就业
高级管理人才是二十一世界最稀缺的专业人才之一,就业前景广阔。企业管理专业毕业生由于其卓越的专业能力、突出的科研能力和良好的综合素养,成为了企事业单位争相录取的优质人才资源。各类政府机关、高等学校、国有企业、外资企业、民营企业都对企业管理专业人才有着大量需求。
企业管理专业学生毕业后,适应大型工商企业、金融企业和政府综合经济管理部门中的中、高层管理工作,也可以从事相关的教学和科研工作。我校企业管理专业研究生就业情况良好,2023年、2024、2025年就业率均高达100%,就业方向多元化,主要就业渠道为博士深造、国家公务员、企、事业单位、大中专院校等。
招生计划
计划招生:全日制11人。
招生考试
学制:三年。
初试科目:①101思想政治理论;②201英语(一)或203日语;③303数学(三);④826管理学;
复试科目:①专业综合:参考书目《管理学》管理学编写组,高等教育出版社,2019年第1版。②综合面试(含英语口语测试)。
历年录取分数线

咨询联系方式
四川师范大学研究生招生办公室
咨询电话:028-84760693
咨询地址:四川省成都市锦江区静安路5号
邮编:610066
四川师范大学商学院
咨询电话:(028)84484998
咨询地址:四川师范大学成龙大道二段1819号四川师范大学成龙校区办公楼231
邮编:610101
编辑:四川师范大学-商学院